跳到主要內容
:::
會員登入
|
加入會員
訊息公告
最新消息
課程暨活動報名
專案資訊公告
薪資調查
影音訊息
軟體公會e週報
軟體公會快訊
會員活動訊息
軟體公會徵才
公會簡介
大事紀
組織章程
組織圖
理事長簡介
理監事簡介
相關連結
活動花絮
產業服務
資通安全
人工智慧
ESG綠色轉型
資安能量登錄
Ai能量登錄
軟體公會促進會專區
資安長聯誼會
會員專區
會員e名錄
會員登入
會員服務說明
入會申請
產業文章
新知分享
財訊專欄
數位專欄
您的瀏覽器不支援JavaScript功能,若本網站功能無法正常使用,請開啟瀏覽器JavaScript狀態
:::
首頁
首頁
訊息公告
最新消息
最新消息
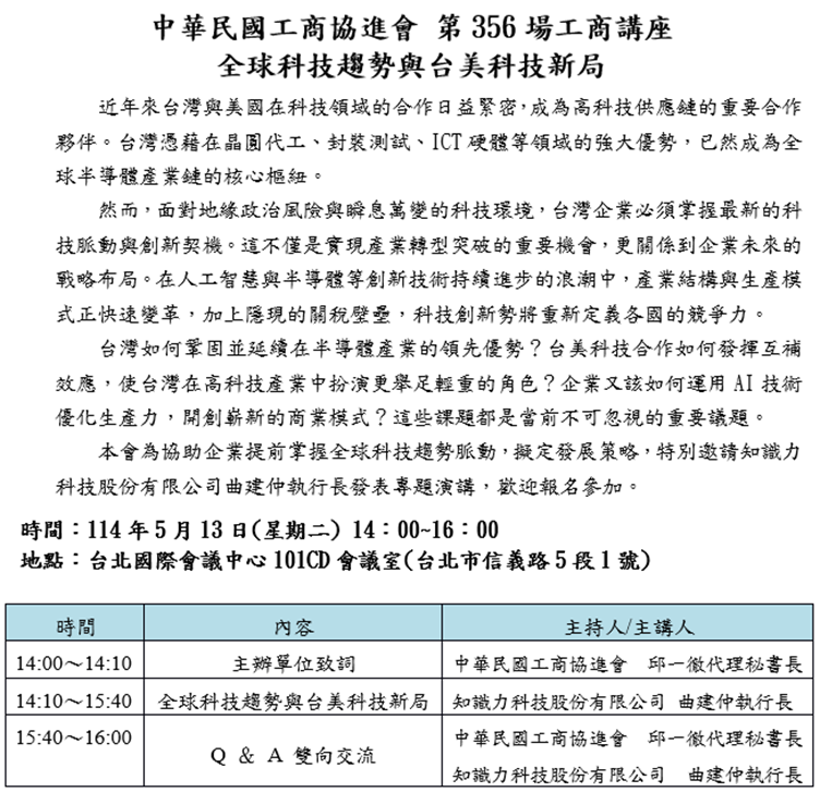
社團法人中華民國工商協進會舉辦「全球科技趨勢與台美科技新局」,歡迎會員踴躍報名參加。
發佈日期
發佈日期 : 2025-04-28 |
資料來源
資料來源: |
點閱率
點閱數:338 |
資料更新
資料更新:2025-04-30 09:55
分享
分享到:
分享到facebook
分享到twitter
分享到WhatsApp
分享到line
活動時間:
114
年05月13日 14:00 ~16:00
活動地點:台北國際會議中心101CD會議室
報名網址(
請點)
關鍵字
■
訊息代發
回上一頁
返回 最上方